Toggle navigation
Memnuniyet Bildirim Formu
Hızlı Erişimler
Kütahya Dumlupınar Üniversitesi
Merkez Kütüphane
Öğrenci Bilgi Sistemi
Öğrenci İşleri Daire Başkanlığı
Akademik Portal
Mezun Portal
Uzaktan Eğitim Öğrenme Yönetim Sistemi
Telefon Rehberi
T.C. Kütahya Dumlupınar Üniversitesi
T.C. KÜTAHYA DUMLUPINAR ÜNİVERSİTESİ
Genel Sekreterlik
Toggle navigation
HAKKIMIZDA
Hakkımızda
Misyon ve Vizyon
Temel Değerler ve Hedefler
Yönetim
Personel
MEVZUAT
Kanunlar
Yönetmelikler
Genelgeler
Yönergeler
İÇ KONTROL
İç Kontrol Nedir
Kamu İç Kontrol Yönetmeliği
Etik Değerler ve Dürüstlük
Görev ve Yetkiler
Genel Sekreterlik Personeli Görev Dağılımı
İş Akış Şemaları
Görev Tanımları
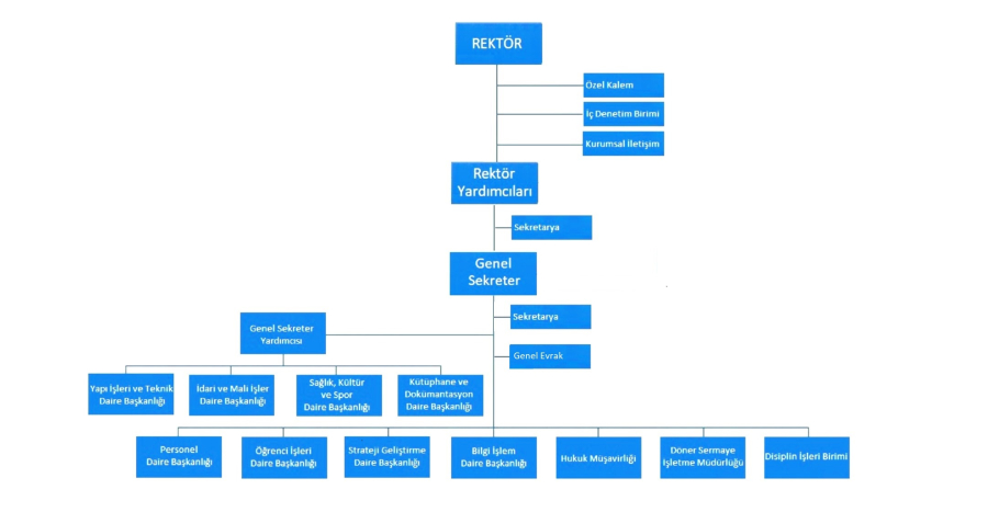
Organizasyon Şeması
KALİTE
Genel Sekreterlik Kalite ve Akreditasyon Komisyonu
Genel Sekreterlik Kalite ve Akreditasyon Komisyonu Toplantı Tutanakları
Birim İç Değerlendirme Raporu (BİDR)
Yönetimi Gözden Geçirme Prosedürü
İdari Personel Memnuniyet Analiz Sonuçları
FAALİYET RAPORU
2025 Yılı Faaliyet Raporu
RESMİ YAZIŞMA
Resmî Yazışmalarda Uygulanacak Usul ve Esaslar
SENATO KARARLARI
2023 Yılı Kararları
2024 Yılı Kararları
2025 Yılı Kararları
2026 Yılı Kararları
İDARİ KURUL
2022/2
2023/1
2023/2
2024/1
2024/2
2025/1
İLETİŞİM
İletişim Bilgileri
Görüş-Öneri-Şikayet
Site Sorumlusu
HIZLI ERİŞİM
Faydalı Linkler
İÇ KONTROL
İç Kontrol Nedir
Kamu İç Kontrol Yönetmeliği
Etik Değerler ve Dürüstlük
Görev ve Yetkiler
Genel Sekreterlik Personeli Görev Dağılımı
İş Akış Şemaları
Görev Tanımları
Organizasyon Şeması
Organizasyon Şeması
Ana Sayfa
İÇ KONTROL
Organizasyon Şeması
Son Güncelleme Tarihi: 30 Kasım 2025, Pazar
466